Lompat ke konten Lompat ke sidebar Lompat ke footer

Tres Causas Del Imperialismo

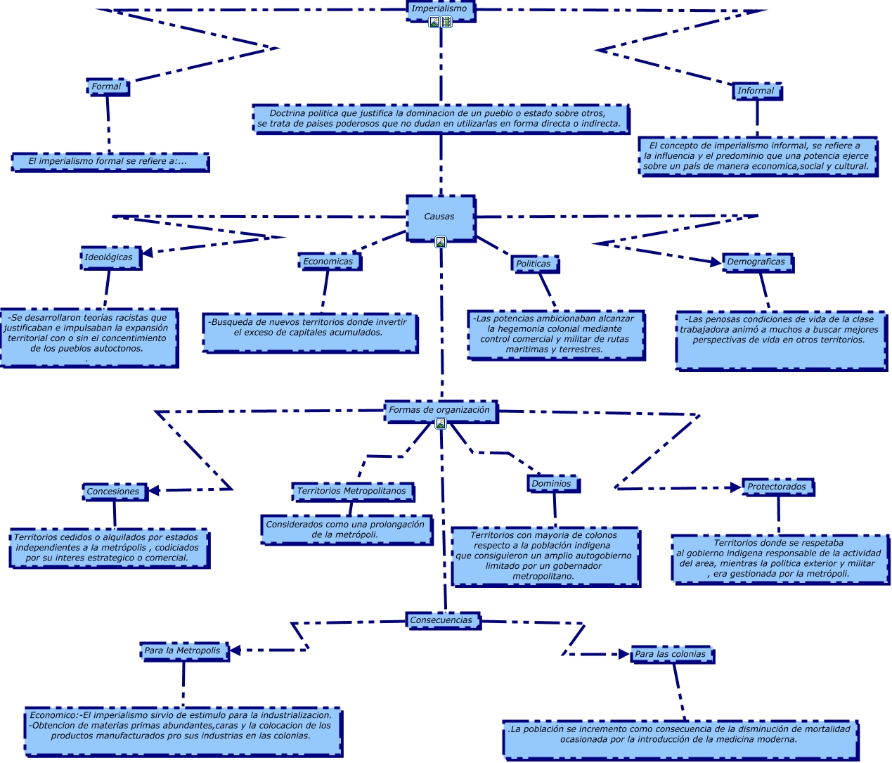
Tres Causas Del Imperialismo. Pero debemos añadir dos puntualizaciones: Definición del concepto imperialismo, explicando las cuatro causas principales por las cuales se desarrolló este proceso expansionista por parte de las pot. Es el dominio de una nación sobre otra menos desarrollada.esto, sin tener que recurrir a medios políticos ni militares, sino solo a las relaciones comerciales, por ejemplo, adquiriendo las compañías que brindan los servicios básicos del país colonizado. La obtención de beneficios económicos

Factores que impulsaron el imperialismo colonial siglo XIX
Factores que impulsaron el imperialismo colonial siglo XIX from davinnie05.blogspot.com

La crisis de 1873 provocó el descenso de los precios, y con ello el proteccionismo, es decir, la protección de los productos propios de cada país prohibiendo la entrada de artículos extranjeros o gravándolos con impuestos. 3 ¿cuál de los siguientes factores forma parte de las causas económicas y demográficas del imperialismo? Pero debemos añadir dos puntualizaciones:

Podemos Clasificar De Dos Formas El Imperialismo.


El imperialismo ha sido una constante en la historia de la humanidad, los egipcios, los griegos, los romanos, todos ellos han conseguido crear grandes imperios y esa idea no ha abandonado al hombre contemporáneo.existen dos tipos fundamentales de imperialismo, el regresivo y el progresista.el imperialismo regresivo, es la pura conquista y explotación de. Además, la población de esos países sirve de mercado para sus productos industriales. Esto dio lugar a la necesidad de encontrar nuevos mercados. El declive colonial europeo comenzó tras la iª guerra mundial tanto por la situación militar y económica en la que quedaron las naciones europeas tras el conflicto como.

Explica Las Causas Del Imperialismo.


L a búsqueda de nuevos territorios donde invertir el exceso de capitales acumulados. El imperialismo del siglo xix tuvo lugar entre los años 1875 y 1914, siendo dirigido por gran bretaña, francia y alemania como las. Primero, en tres categorías básicas: Necesidad de controlar zonas estrategicas.

En El Siguiente Mapa Conceptual Pretendemos Explicar Las Principales Consecuencias Del Imperialismo De Finales Del Siglo Xix Y Principios Del Xx.


Entre 1873 y 1890, hubo en europa una crisis económica, teniendo su origen en una. Definición del concepto imperialismo, explicando las cuatro causas principales por las cuales se desarrolló este proceso expansionista por parte de las pot. Fueron fruto de la expansión del capitalismo industrial y se fundamentaron en: 3 ¿cuál de los siguientes factores forma parte de las causas económicas y demográficas del imperialismo?

El Gran Desarrollo Industrial Y Tecnológico De Europa A Lo Largo Del Siglo Xix, Trajo Consigo La Fragmentación Del Mundo En Dos Partes:


Pues las causas principales del imperialismo son: 2 ¿en qué tres tipos se clasifican las causas del imperialismo? La crisis de 1873 provocó el descenso de los precios, y con ello el proteccionismo, es decir, la protección de los productos propios de cada país prohibiendo la entrada de artículos extranjeros o gravándolos con impuestos. En internet un mapa conceptual sobre las causas del imperialismo, léelo.

Posting Komentar untuk "Tres Causas Del Imperialismo"