Lompat ke konten Lompat ke sidebar Lompat ke footer

Ejemplos De Sistemas Dispersos

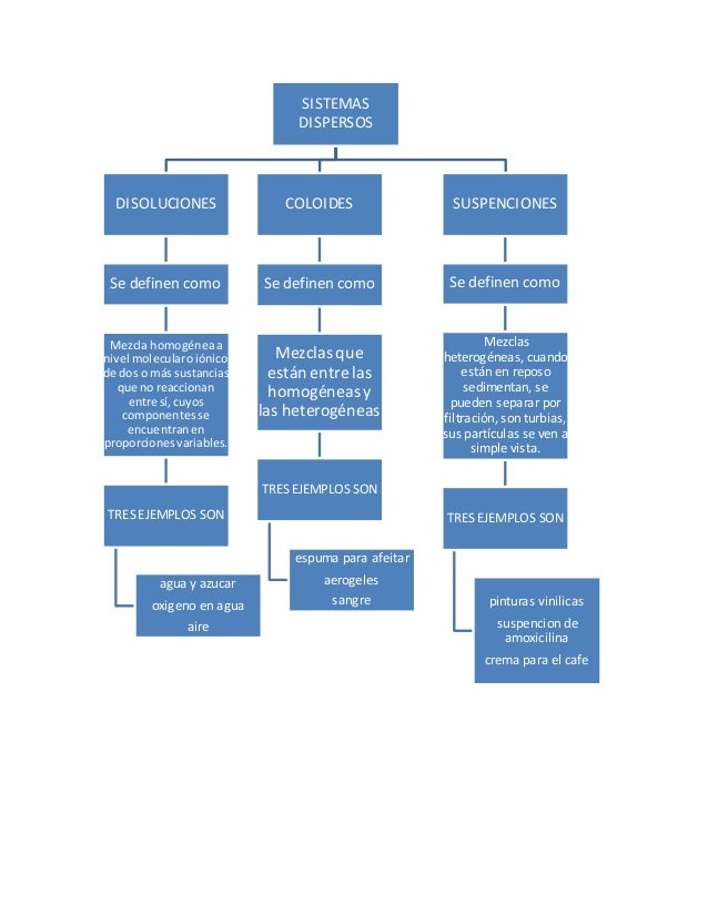
Ejemplos De Sistemas Dispersos. Daniel0xx daniel0xx un ejemplo del sistema disperso que se encuentra en los seres vivos es el sistema coloidales,. Capítulo 6 sistemas dispersos 70 captulo t istemas dispersos 2v­njdbt b©p # % Enviar por correo electrónico escribe un blog compartir con twitter compartir con facebook compartir en. Sistemas dispersos y soluciones una disolución es una mezcla homogénea a nivel molecular o iónico de dos o más sustancias puras que no reaccionan entre sí, cuyos componentes se encuentran en proporciones variables.

¿Qué son los Sistemas Dispersos? Quimica dibujos, Fondo
¿Qué son los Sistemas Dispersos? Quimica dibujos, Fondo from www.pinterest.com

Estas fases interactúan en menor o mayor grado según el tipo de sistema disperso. La dispersión de la luz se conoce como efecto tyndall y permite distinguir fácilmente a las soluciones de los otros sistemas dispersos, como se muestra en la siguiente figura, donde un rayo láser es visible en un sistema coloidal pero no en la solución (recuerde que un rayo láser sólo es visible cuando se encuentra con un objeto). Las dispersiones se clasifican en tres tipos, en función del tamaño de las partículas dispersas y de ciertas características particulares.

Al Evaporar Un Sistema Liófobo, Se Obtiene Un Sólido Que No Puede Convertirse De Nuevo En Sol Por Adición Del Disolvente;


Enviar por correo electrónico escribe un blog compartir con twitter compartir con facebook compartir en. Pero los soles liofílicos siguen siendo en esencia sistemas moleculares dispersados, son reversibles en este respecto. Los sistemas dispersos son mezclas de dos o más sustancias en las que existe una fase dispersa y una fase dispersante que, generalmente, interviene en mayor proporción. Daniel0xx daniel0xx un ejemplo del sistema disperso que se encuentra en los seres vivos es el sistema coloidales,.

Numerosos Fenómenos De La Naturaleza Se Relacionan Con Sistemas Dispersos, Especialmente Con Las Disoluciones Y Con Los Sistemas Coloidales, Ambas De Gran Importancia En La.


Son ejemplos típicos de soles liófobos los de metales, azufre, sulfuros metálicos y otras sales. En este tipo de dispersiones la separación de fases se opera con mayor dificultad que en las groseras. Los sistemas dispersos son mezclas de dos o mas sustancias simples o compuestas en donde hay una fase dispersa o discontinua, que en la mayoría de casos esta en menor cantidad, y una fase dispersante o continua, que generalmente interviene en mayor proporción. Sistemas dispersos y soluciones una disolución es una mezcla homogénea a nivel molecular o iónico de dos o más sustancias puras que no reaccionan entre sí, cuyos componentes se encuentran en proporciones variables.

Ejemplos De Sistemas Dispersos Presentes En Los Seres Vivos 1 Ver Respuesta Publicidad Publicidad Laflaca7669 Está Esperando Tu Ayuda.


Un ejemplo de estos sistemas es la mezcla de agua y aceite agitada vigorosamente. Suspensión de cristales de hielo. Solución de lactosa, minerales y proteínas. Sistemas dispersos (disoluciones, coloides y suspensiones) coloides formado por 2 fases principales, una continua y fluida y otra dispersa normalmente en forma de partículas sólidas la fase dispersa es la que se halla en menor proporción tamaño de partícula diámetro de entre 1 y 1000 nm ejemplos:

Capítulo 6 Sistemas Dispersos 70 Captulo T Istemas Dispersos 2V­njdbt B©P # %


Un ejemplo de estos sistemas es la mezcla de agua y aceite agitada vigorosamente. Soluciones y coloides cuando una sustancia finamente dividida está distribuida como partículas indivisibles en el seno de otra, forma lo que se llama una dispersión. Estas fases interactúan en menor o mayor grado según el tipo de sistema disperso. En las suspensiones, la fase dispersa es sólida, mientras que la fase dispersante puede ser líquida o gaseosa.

Posting Komentar untuk "Ejemplos De Sistemas Dispersos"